Jack D. Davis
Game / UX Designer | Team Leader | MBA
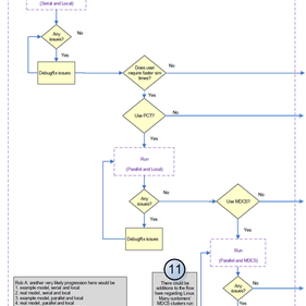
Workflow Analysis
This is a powerful technique to analyze a current customer workflow. It does several things:
-
It makes the workflow visible in all its detailed glory
-
It clearly states the trigger and goals of the workflow (why is the user doing this? what are they trying to achieve?)
-
It captures pain points in the current workflow, designated by the color PINK. These pain points may come from various sources: common team knowledge, usability studies, customer complains, support cases, bug reports, etc.
-
It captures ideas for improving the workflow, designated by the color BLUE.
This is an artifact that a team can rally around and use to all get on the same page about what the workflow is, what the problems are, and how to improve it. It can be a living artifact that is updated as the workflow evolves and is improved.


